当前位置: 首页>>社区服务>>就业创业>>正文

    速看!五险一金!郑州电力职业技术学院招聘教师



    作者:     点击数:     更新时间:2025年09月01日 22:44 




    学校简介

     学校始建于1996年,于2006年经河南省人民政府批准、教育部批准设置为“郑州电力职业技术学院”。学校位于中原经济区、郑州都市核心区、郑东新区三区叠加之处,坐落在贾鲁河的南岸,毗邻郑州航空港区和郑州绿博园,交通便利、环境优美,是一所古朴式、生态型的高等职业院校。学校占地面积1500余亩,现有郑州商都校区和开封祥符校区两个校区。学校办学设施齐全,办学条件优越,在我省高职教育“双高”建设中,2020年成为河南省“双高”工程建设高校。

    一、招聘对象及条件

    (一)招聘对象 全日制硕士研究生及以上学历,应往届均可。具有高校教师资格证、高校从教经历、行业工作经验者,或中级及以上专业技术职务者优先。

    (二)应聘人员应具备的基本条件 1.具有中华人民共和国国籍; 2.遵守宪法和法律,拥护党的基本路线和各项方针政策; 3.政治坚定,品行端正,身心健康,热爱教育事业; 4.具有良好的职业道德、专业水平和教学能力;具备良好的科研潜力、较强科研创新意识、团队合作精神,能胜任高校的教学、科研和社会服务工作。

    (三)有下列情形之一的不得报名应聘 1.受过刑事处罚的人员,以及刑事处罚期限未满或者涉嫌违法犯罪正在接受调查的人员; 2.被开除中国共产党党籍的人员、被开除公职的人员,以及尚未解除党纪、政纪处分或正在接受纪律审查的人员; 3.曾在公务员招录、事业单位公开招聘考试中被认定有舞弊等严重违反招聘纪律行为还在禁考期的人员; 4.被依法列为失信联合惩戒对象的人员; 5报考岗位规定不得应聘的其他情形。

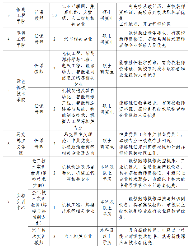
    二、招聘计划

                            以上招聘岗位信息随着招聘进度实时更新,请以学校官网公布的招聘公告为准。

    三、招聘程序

     学校按照发布公告、受理申请、资格审查、笔试、面试、考察和录用等程序进行公开招聘。 1.资格审查:资格审查工作贯穿本次招聘工作的全过程,应聘人员报名提交的信息和提供的有关材料必须真实有效。凡发现应聘人员与招聘岗位所要求的资格条件不符或提供虚假材料及其他舞弊行为的,立即取消应聘资格。 2.笔试、面试:本次招聘采取综合考察、试讲等形式进行考核,主要考核应聘人员思想政治、师德师风、教学能力、科研能力等,了解和掌握应聘人员是否具备高校教师基本素质和资格。 笔试和面试时间及相关要求以通知为准。(由于应聘简历较多,不再单独电话通知是否通过简历筛选,请及时关注邮件或微信通知。) 3.录用:根据笔试、面试成绩和应聘人员在校期间学习、工作和实践等表现,经综合考察后,确定拟聘用人员名单,办理审批录用手续。 4.福利待遇:学校为教职工缴纳五险一金、提供教师公寓、就餐补助、享受带薪寒暑假及国家法定节假日、周末双休、免费班车。同时,按照相关规定享受“智汇郑州”人才工程政策各项补贴。

    四、报名方式

    凡参加应聘人员请在2025年9月10日前,填写《郑州电力职业技术学院2025年教师应聘个人信息表》(微信扫码按要求详细填写),个人简历、各阶段毕业证与学位证、职称证书、职业资格证书、荣誉证书、获奖材料等相关证书(原件扫描成PDF格式),打包发送至邮箱(点击查看),请【点击下方“立即投递/投递简历”,即刻进行职位报名】,邮件主题统一格式:“姓名-联系方式-应聘部门-应聘岗位-最高学历-毕业院校-所学专业”,如:“张三-139********-电力工程学院-任课教师-硕士研究生-**大学-电气工程”(报名人员未在规定时间内发送报名材料的或发送报名材料不规范的,按报名无效处理)。

    五、联系方式

    咨询方式:0371-62111875 学校网址:http://www.zzdl.edu.cn/ 通讯地址:河南省郑州市中牟新区商都大街东段1933号郑州电力职业技术学院人事处(商都校区) 来校路线: 郑州高铁长途汽车枢纽站(郑州东站对面)乘坐郑州-中牟城际公交888到电力学院站下车。 乘坐郑州地铁8号线到鲁庙站——换乘中牟6路公交车至电力学院站下车。

    六、特别说明

    本次招聘不收取任何费用,不委托任何个人或机构代理招聘。


    上一条:年薪10-20w!郑州市基石中学2025年教师招聘

    下一条:一大波研究生招聘岗位来袭,请注意查收~

    关闭